新闻动态
更新时间:2025-07-31
点击次数:0
2025年6月3日,中国模具工业协会九届十次理事会暨中国重点骨干模具企业工作会议在上海延安饭店盛大启幕。本次大会以“创新协同·科技促进·人才建设·国际融通——构筑模具成形产业链共享共赢新格局”为主题,汇聚了国内外模具协会领导、优秀企业代表及诸多业内专家学者。

大会现场
中国模协轮值会长常世平作九届十次理事会工作报告(2024.06-2025.05),他围绕“承前启后,迎接‘十五五’新局面”的主线,总结了编制“十五五”发展纲要、推广国产软件、深化国际合作、组织展会等主要工作。会议审议并通过《协会章程(草案)》、工作管理制度及对外投资管理办法。会上,分别为2025年度复审通过的重点骨干模具企业、2025年度新申报获批的重点骨干模具企业授牌和颁发证书,为新一批中国模具工业协会智库专家、《中国模具信息》优秀作者、优秀通讯员颁发证书。
6月3日下午,举办了中国模具行业交流大会。益模科技董事长易平、中泰工业科技总经理刘晓龙、北京发那科机电成型机械事业部产品总监王喆等嘉宾,分享了公司在模具技术创新研发方面的成果。在国际交流环节,西班牙加泰罗尼亚上海代表处主任张淑敏、韩国模具协会会长辛容文、日本模具协会会长山中雅仁等嘉宾,为我国模具行业链接国际资源、破解共性难题提供了有价值的新思路。
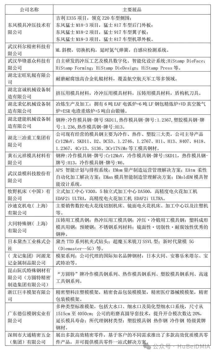
湖北模协会员单位·展会风采篇
2025年6月4日至7日,第二十四届中国国际模具技术和设备展览会,在上海新国际博览中心隆重举行。此次展会以“展示高科技、推动高效能、成就优制造”为核心,W1至W5五大展馆联袂开放,聚焦模具制造与精密装备两大领域,旨在构建全产业链平台,加速产业生态圈建设,提升产业链效益,促进模具产业协同发展。展会汇聚全球600余家展商,从精密装备到智能设计,从轻量化材料到一体化成形技术,全球模具产业链核心玩家齐聚一堂,展现未来智造的关键技术,共同解码行业新趋势。
湖北模协的多家会员单位,积极参与本次展会,与国内外同行进行了互动交流。
















湖北模协会员单位·重点骨干模具企业篇
依据T/CDMIAA001-2019《重点骨干模具企业条件与评定方法》,中国模协秘书处对151家(原)重点骨干模具企业、19家新申报重点骨干模具企业相关材料组织评审。在评审基础上,中国模具工业协会召开核审会议,会长、副会长等专家组成核审组,对评审结果进行了复核,经核审后形成中国重点骨干模具企业复审通过名单.
湖北模协有5家企业获此殊荣,分别是:东风模具冲压技术有限公司,湖北十堰先锋模具股份有限公司,湖北齐星模具制造股份有限公司,武汉科尔精密科技有限公司,武汉益模科技股份有限公司。

0555-6971767